Am revenit cu un convertor PWM DC/AC care foloseste rezonanta pentru a obtine urmatoarele performante:
- sinusoida pura
- eficienta de 95% cu incarcare a sarcinii de 25%
- eficienta de 90% cu incarcare a sarcinii de 50%
- comutare 50Hz sau 60Hz cu o simpla apasare de buton
- are un consum de doar 0,7 Wati fara sarcina
- monitorizare tensiune baterie (OFF<10V)/(On>12v)
- oprire automata la scurt circuit
Din informatiile adunate de pe internet NU este nici un produs comercial cu asemenea performante!
Am atasat si fisierul hex.
HEX FILE:
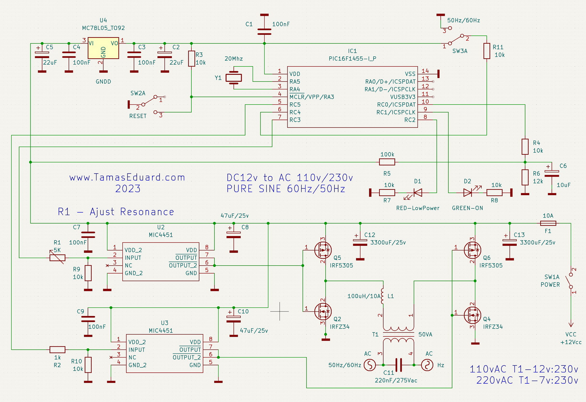
Schema pentru varianta de 40 Wati:
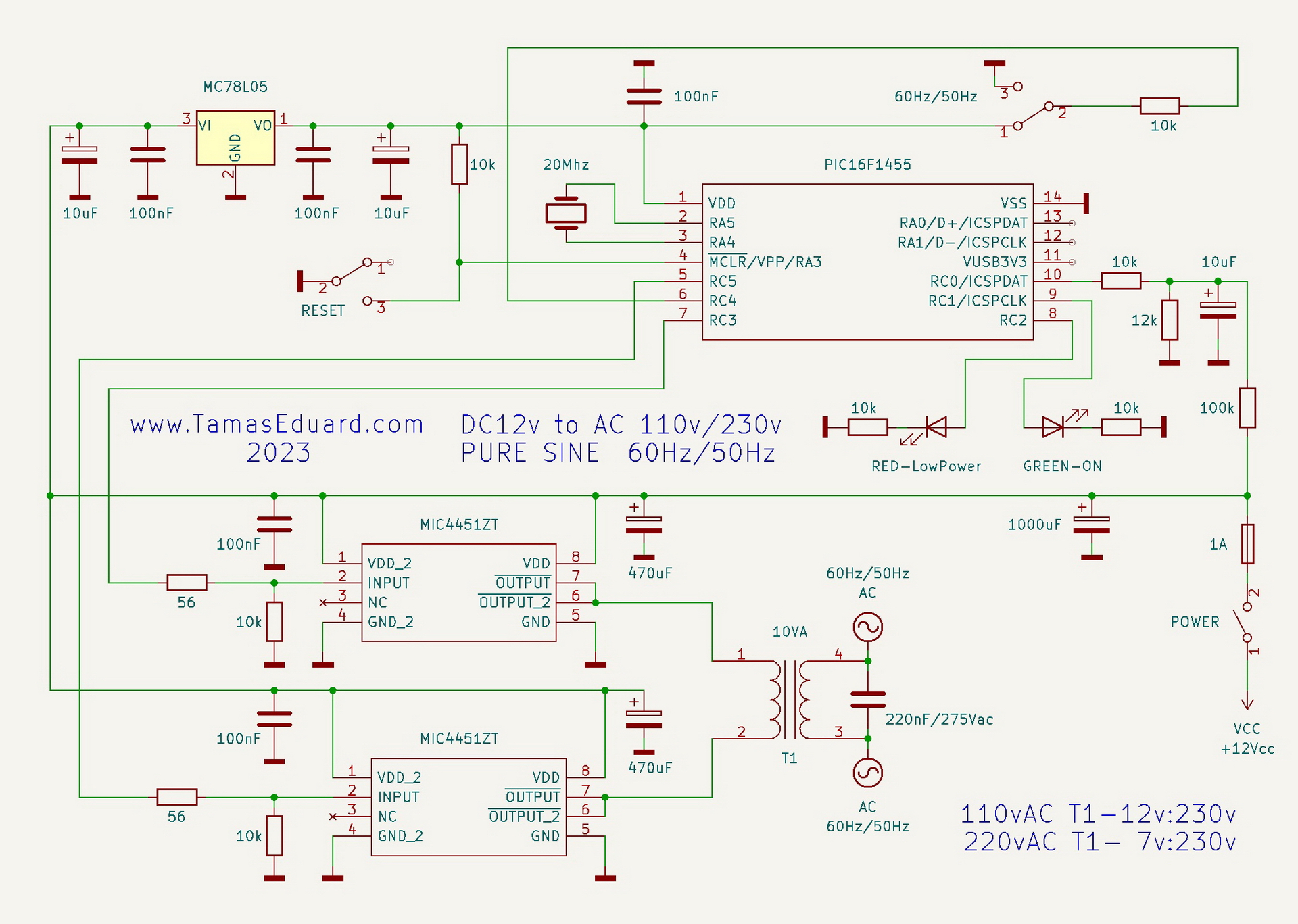
Schema pentru varianta de 5 Wati:
